今日(3月26日)
东莞市教育局举行
东莞市2024年中考招生政策媒体通气会
发布和解读东莞市2024年中考招生
有关政策和安排
今年的中考时间整体较上年推迟
全省统一中考时间为:
2024年6月30日-7月2日
除此之外
数学学科考试时长也有变化
由90分钟延长至120分钟
今年东莞市中考招生政策总体保持稳定,局部进行优化调整,东莞多措并举增加学位供给,预计普通高中录取率与上年基本持平。
在总体稳定方面,今年,东莞中考报名条件不变,具有东莞市户籍或学籍的学生方可报名参加东莞市中考;
考试科目及分值不变,总分800分,计分科目有语文、数学、英语(含听说考试)、道德与法治、物理、化学、生物、地理、历史、体育与健康10科,考查科目为信息技术、音乐、美术3科,考查科目成绩分“合格”和“不合格”两个等级;
采用全省统一命题不变,道德与法治、语文、历史、数学、外语、地理、物理、化学、生物学9个科目笔试省级统一命题;
录取规则不变,根据考生志愿、中考成绩总分,结合综合素质评价等级、考查科目合格情况分批择优录取,末位同分比较按“排位法”进行投档录取。
名额分配到校不变,8所优质公办普通高中招生名额分配比例保持为50%,在本市初中就读的本市户籍及符合政策性照顾条件享受本市户籍学生同等待遇的应届生参与名额分配。
在局部优化方面,今年,东莞市因应全省统一考试时间调整部分中考日程安排,响应上级政策精神、参照周边地市经验、结合东莞市实际对个别批次志愿进行优化,降低个别中考体育项目评分标准,并提前预告2025年起调整往届生报考条件。具体如下:
01关于考试时间和日程安排根据广东省教育厅发布《关于2024年初中学业水平考试时间安排的通知》,2024年6月30日-7月2日为全省统一中考时间(广州、深圳除外),整体较上年推迟,今年东莞市中考报名时间、公布中考成绩和录取结果等时间相应推迟。
值得关注的是,数学学科考试时长由90分钟延长至120分钟,并且开考的时间也有所调整。2023年数学学科中考第二天上午考,考试时长为90分钟;2024年数学学科改为中考第二天下午考,考试时长为120分钟。
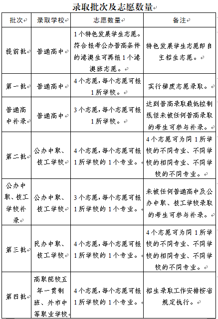
今年东莞市高中阶段学校招生录取依然分提前批、第一批、第二批、第三批、第四批等5个批次。其中,提前批在原特色发展学生志愿的基础上增加港澳班志愿,第三批录取开始前增加1次公办中职、技工学校公开补录,第四批志愿数量由2个增加到4个。
为深度参与粤港澳大湾区发展建设,更好地吸引、留住港澳企业和人才,培育具备家国情怀、拥有国际视野、参与国际竞争的世界公民,根据有关政策精神,借鉴周边地市经验,今年东莞市试点探索在东莞松山湖未来学校增设一个普通高中港澳班。港澳班招生对象为符合东莞市报考公办普高条件的港澳户籍初三应届毕业生。港澳班在提前批招生,特色发展学生录取结束后再进行港澳班录取。港澳班单列单招,单独划定录取分数线。具体办班方案正在制定中,将在全市普通高中学校招生计划、招生简章发布时一同发布。
为进一步规范录取流程,增加东莞市中考考生录取到公办中职、技工学校机会,今年东莞市在第二批录取结束后、第三批录取开始前,开展一轮公办中职、技工学校补录。公办中职、技工学校补录采用“重新填报志愿、重新划定录取分数线”的方式进行,参与本次补录的考生可填3个志愿,每个志愿可填一所学校的一个专业,市中招办将根据补录志愿填报情况,按中考成绩总分从高到低进行录取。
第四批志愿数量由2个增加到4个,增加考生的录取机会,相关招生录取规则及工作安排按省有关规定执行。
根据东莞市近年初中体育与健康学业水平考试和《国家学生体质健康标准(2014年修订)》测试情况,参考周边地市评分标准,对体能素质类“平行梯悬垂攀移(女)”考试项目满分标准由20米调整为16米。调整如下:
2024年,具有东莞市户籍的初中应届毕业生和往届生,以及具有东莞市初中学籍的非本市户籍初中应届毕业生,可报名参加东莞市中考;高中阶段学校(含普通高中和中等职业学校)在校生(含曾经建立高中阶段学校学籍学生),以及户籍和学籍均不在东莞市的学生,不具备报名资格。
为进一步促进中考机会公平,从2025年起,非上年初中毕业的往届生不能报名参加当年中考。以2025年中考为例,仅2024年初中毕业的往届生可以报名参加考试,2023年及之前年份毕业的往届生不能参加。2026年及此后年份以此类推。
东莞市教育局表示,中考招生季已经来临,东莞将进一步健全中考招生长效管理机制,强化监管督查,深入推进阳光招生,将中考招生政策、招生计划、招生范围、招生程序、录取结果等信息及时全面公开,接受社会监督,确保公平公正。
东莞严禁普通高中学校与任何机构、个人合作,或以委托开展招生培训、测试等方式进行招生,严禁招收借读生,严禁收取或变相收取“捐资助学款”等,严禁违规签订入学协议,严禁普通高中学校违规跨地市招收未在东莞参加中考的学生等。
东莞市对违规招生行为“零容忍”,坚决做到“发现一起,查处一起,一查到底”。市民若发现违规招生行为,请尽量掌握和保留确切证据,并拨打市教育局中考招生热线0769-23126162进行举报,也可将相关证据线索发送至邮箱jyjjxk@dg.gov.cn。
【温馨提醒】
1.请广大家长朋友以东莞市教育局官方微信公众号“东莞慧教育”以及东莞市教育局官方网站https://edu.dg.gov.cn发布权威信息为准,如有最新招生政策和动态,市教育局将第一时间更新推送。
2.今年的中考招生工作安排较往年有所调整,请广大家长考生留意各项时间安排:
①中考报名时间为4月8日-4月15日;
②申请户籍类型变更需要在报名期间提交重新办理的户口簿或公安部门办理入户业务的受理回执,后者需在5月20日前补交重新办理的户口簿;
③志愿填报时间为6月1日-6月5日;
④全省统一中考考试时间为6月30日-7月2日。
3.东莞市教育局未委托任何机构、个人进行中考招生,请各位家长根据发布政策考试入学,务必警惕自称有“熟人”帮忙获取学位、提前签订协议或缴纳费用锁定学位等各类招生骗局,避免造成经济损失又耽误考生上学。
来源| 记者/刘召 图/李梦颖编辑| 黄靖淇往期|精选

陕公网安备 61011302001522号