最近两天,省教育厅连续下发两个文件,涉及2024年中考和2025年中考,尤其2025年中考,我们河北省进行了比较大的改革,因为,有些科目初二就开始了。虽然我们之前都给各学校介绍了相关情况,但是官方的相关文件还是要看一看!
我们先看2024年中考的具体要求:
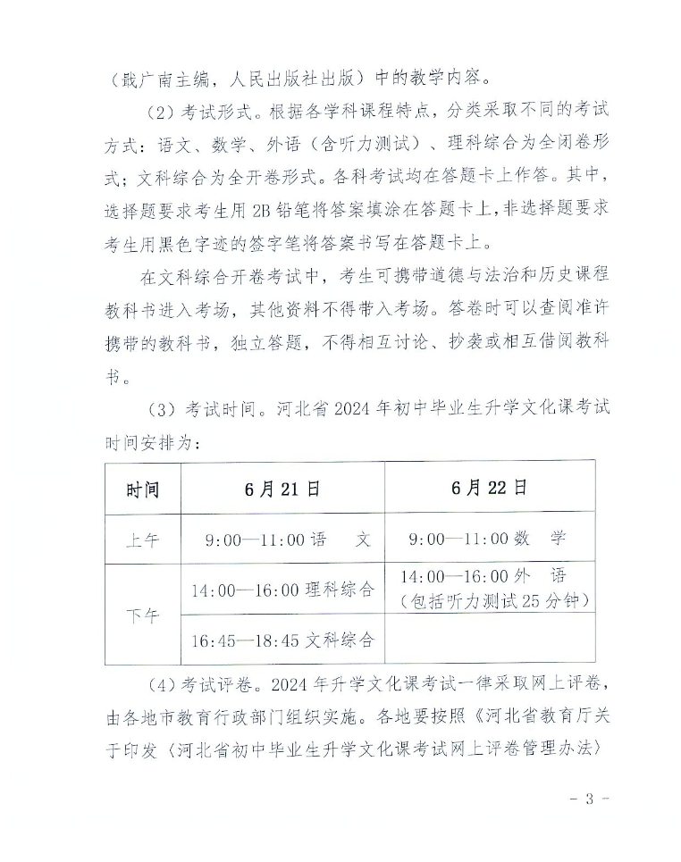
2024年中考升学考试,跟以往变化不大,还是6科,文化课5科总分还是600分,变化最大的是体育,分值由以往的30分增加到50分。
所以2024年中考,省里统考科目总分为650分,但各地还有附加项,石家庄等地附加了信息技术和理化生实验,其他地市有的附加地理和生物。各地实际总分还不一样。
另外强调了几点纪律:
其一,不能炒作中考成绩,强调学校收集中考成绩是不允许的;
其二,保障本地户籍但学籍在外地的孩子回户籍地平等参加中考和升学;
其三,不允许提前分流成绩差的孩子;
其四,不允许学科竞赛成绩和艺体特长加分;
再看2025年中考提前考试的一些科目要求:
看来自2025年中考开始,初二就开始紧张起来了,初二已经需要争取中考的136分。
以往初二只考信息技术,现在增加好地理和生物了,另外还有体育的过程性考试。
根据文件,需要说明的几点:
其一,这是学业水平考试,相当于过去的会考,但以后两考合一,也计入中考总成绩,所以还不能大意。
地理60分,生物60+实操6分,信息技术10分。
其二,这个成绩要计入档案,如果未来在本地升学,直接计入中考总分,如果未来转学或回户籍地参加中考,当地教育主管部门还要看这个成绩。
这个文件一出,有好几位家长来信咨询,自己打算明年到石家庄参加中考,这个考试在哪儿考?
肯定是在目前学籍地考试,这个将来都是有效的,而且这是省内统考,将来在户籍地参加中考,应该是按照实际成绩计入中考总成绩。
其三,家长和学生不要紧张。这个考试应该不会太难,两考合一,这个考试成绩虽然计入中考总成绩,但他还有个功能就是学业水平考试,类似会考,水平考试不会太难。
现在中考试题已经很简单了,就不要过度担心这个,如果这个考试都难,说明你真的没有好好学。加油吧,孩子们!

陕公网安备 61011302001522号