↑ 点击上方蓝字“国际庄升学记”关注我们↑
关注我们然后点击右上角...→ 点选“设为星标”刚刚,石家庄市教育考试院发布了2023年石家庄市中考普通高中分数线。
石家庄市招生委员会办公室
关于2023年普通高中录取结果查询
及志愿征集时间的公告
按照录取工作安排,现将普通高中学校录取结果查询及志愿征集时间公告如下:
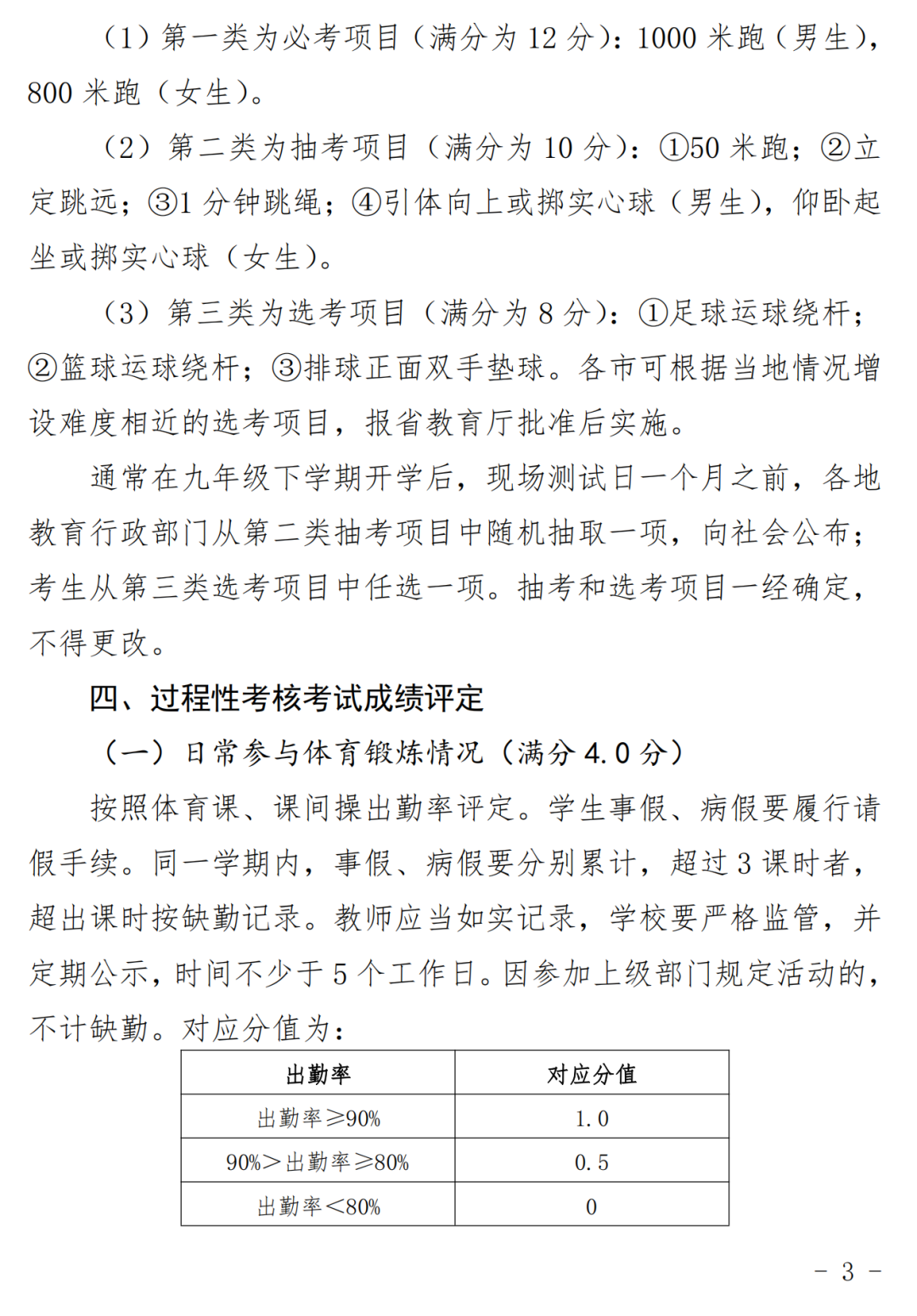
一、结果查询
石家庄市普通高中学校录取结果于7月20日12:00公布。考生可凭身份证、准考证、密码登录石家庄市教育考试院官方网站:http://www.sjzjyksxx.com.cn/查询;也可登录“石家庄市高中阶段学校招生考试管理服务平台”http://121.28.151.110:9090/ 查询。
2023年石家庄市域外普通高中分数线
↓↓↓
(点击图片放大查看)
河北新中考体育考试方案
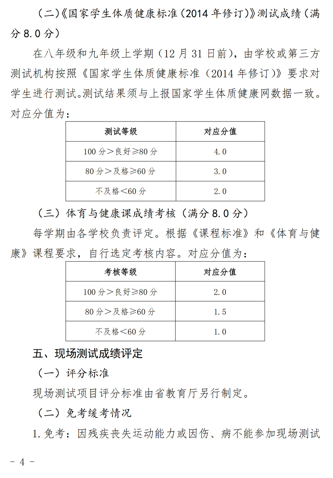
根据方案,体育与健康科目的分值由原来的30分提高至50分,包含过程性考核20分+现场测试30分,增加的20分是过程性考核部分,由学生日常参与体育锻炼情况、《国家学生体质健康标准》测试成绩、体育与健康课成绩考核三部分组成,七年级下学期至九年级上学期四个学期的成绩之和为过程性考核成绩。同时,现场测试项目也做了调整:项目包括三类。
(1)第一类为必考项目(满分为12分):1000 米跑(男生),800 米跑(女生)。
(2)第二类为抽考项目(满分为10分):①50米跑;②立定跳远;③1分钟跳绳;④引体向上或掷实心球(男生),仰卧起坐或掷实心球(女生)。
(3)第三类为选考项目(满分为8分):①足球运球绕杆;②篮球运球绕杆;③排球正面双手垫球。各市可根据当地情况增设难度相近的选考项目,报省教育厅批准后实施。
通常在九年级下学期开学后,现场测试日一个月之前,各地教育行政部门从第二类抽考项目中随机抽取一项,向社会公布;考生从第三类选考项目中任选一项。抽考和选考项目一经确定,不得更改。
以下为详细考试方案、现场测试各项目具体考核方式+成绩评定标准:转发给需要的人!
更多升学信息关注我们及时知晓
本公众号尊重原创,好的内容值得分享,如有侵权请联系删除。
推荐阅读石家庄2023年义务教育招生工作日程公布,附招生咨询电话和热点问答
2023年石家庄市五区公办义务教育学校“招生地图”公布
石家庄2023各高中招生咨询电话更新&公办、私立高中学费及住宿汇总石家庄市2022年中考各类学校招生录取最低控制分数线出炉&一分一档刚刚!石家庄市2022年中考各类学校招生录取最低控制分数线出炉2022年中考目标参考 | 2011—2021石家庄各高中录取分数线石家庄小升初孩子能报名哪些民办学校?市直属学校?还是县(区)属学校?
小升初|石家庄民办学校升学报名有什么限制条件?
石家庄市教育局公布市、县两级普通中小学违规办学行为举报邮箱
石家庄市义务教育阶段学校(含民办)起始年级均衡分班派位安排!

陕公网安备 61011302001522号