No.1
青岛天使田径俱乐部简介
青岛天使田径运动俱乐部是经青岛市体育局、体育总会核准,经青岛市民政局登记的合法民办非企业单位(体育类)。
俱乐部是一家主要从事以田径为主的综合性体育运动俱乐部。俱乐部具有完善的管理体系,建立健全了各种规章制度,为俱乐部的长期健康的发展提供了保障。这些先进的体育设施和优秀的教练员为实现培养多元化体育人才的目标起到了积极的促进作用。
俱乐部营业范围是开展田径运动人才的培养与技术培训;开展田径运动竞赛的展示、咨询和交流活动;组织承办、协办田径运动的有关比赛、表演。
俱乐部本着为每一个孩子终身发展为最终目标,因人而异,因时而异,在不同年纪针对每一个孩子制定独特的训练计划,从长远规划出发,发挥孩子的最大潜能。
针对不同学员的基本情况,最大限度发挥每一个孩子的优势,对于专业特别优秀的学员,向专业队输送,针对学习优异,运动成绩尚可的学员,向高等学府输送。田径是所有运动之母,为每一个孩子打造坚实的基础,助其向更好的方向发展。
No.2
中考政策,体育特长生的高考政策
体质检测成绩计入中考
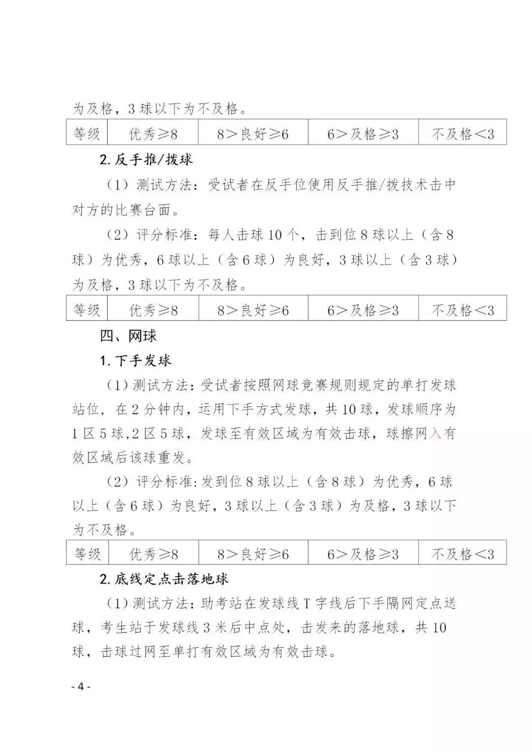
每年9月底10月初左右开始进行国家体质监测,测试成绩向国家体质监测网及教育局上报,该成绩计入体育中考。“2020年青岛中考,语文、数学、英语科目成绩以分数形式呈现,其他科目成绩以等级形式呈现。其中,物理、化学、历史、道德与法治、体育与健康科目作为第一组合,总分400分;地理、生物科目作为第二组合,总分160分。 青岛体育与健康学业水平考试分为过程评价和目标效果测试,总分60分,其中过程评价30分、目标效果测试30分。 体质监测计入体育中考过程评价分,共9分,每年3分。体质监测依据国家学生体质健康标准规定的内容测试。每年由各区市统一部署,学校统一组织测试,及时将测试数据输入青岛市学生体质健康标准数据库并上报教育主管部门。”考核项目和评分标准一、过程评价对象 青岛市所有初中学生。2017级学生为初二和初三学年;自2018级学生开始为初一至初三学年。 二、过程性评价考核办法(30分)(市内三区和崂山区执行此办法,其他区市可结合实际参照执行)(一)运动参与(共9分,每年3分) 1.体育课出勤 出勤率X 对应分值 X≧95% 1 95%>X≧90% 0.5 X<90% 0 2.课间操和阳光体育活动 出勤率X 对应分值 X≧95% 1 95%>X≧90% 0.5 X<90% 0 3.参与社团活动和体育竞赛考核办法 学生参与体育社团活动出勤与表现合格或参与班级、年级、校级及以上体育竞赛的记1分。 4.对以上出勤的记录认定:除因公、因病未到校请假外(已履行请假手续),其它形式的缺课行为均视为缺勤。学生迟到或早退15分钟及以上视为旷课一节,迟到或早退累计3次视为旷课一节。(二)体质监测(共9分,每年3分) 按照《国家学生体质健康标准(2014年修订)》测试成绩进行评定。测试应在每学年第一学期完成(11月30日前),由第三方测试机构或学校统一组织实施,得分按照等级进行划分。考核标准如下。 等级 对应分值 优秀≧90分 3 90分>良好≧80分 2 80分>及格≧60分 1 不及格<60分 0(三)运动技能(共12分,每年4分) 1.总体要求 学校每学期对学生的运动技能进行考核,根据《体育与健康课程标准》要求,学生每学期从学校开设的3-7个项目单元教学内容中至少选择1项作为本学期学习和考核内容,每学年应选择不少于2项的运动技能进行学习和考核。 初三学年,两项运动技能测试分别于11月30日和次年3月31日完成;运动参与考核时间为9月至次年3月31日,并按要求将过程评价成绩上传到青岛市教育局e平台。 考核内容及评分标准依据《青岛市初中体育与健康学业水平考试过程评价运动技能考核内容及评分标准(2018年修订)》确定。考核标准如下。 等级 优秀≧90分 90分>良好≧80分 80分>及格≧60分 不及格<60分 第一学期对应分值 2 1.5 1 0 第二学期对应分值 2 1.5 1 0 学年对应分值 4 3 2 0 2.考核项目及考核内容 田 径:50米、100米、800米(女)、1000米(男)、双手头上前抛实心球、跳远 羽毛球:发后场高远球、击后场直线高远球 乒乓球:平击发球、反手推/拨球 网 球:下手发球、底线定点击落地球 篮 球:运球绕杆、半场区域内行进间运球投篮 足 球:运球绕杆、运球绕杆射门 排 球:对墙垫球、自垫球 武 术:十步拳 健美操:健身操基础套路《青春魅力》 啦啦操基础套路《神采飞扬》 游 泳:200米 2018-2019学年度过程性评价成绩由学校按照学生运动参与、运动技能实际成绩录入到青岛教育局e平台。2017级学生过程性管理评价成绩为初二年级和初三年级两年的过程性管理评价得分的1.5倍计算。考核项目测试方法及评分标准
向上滑动阅览
三类体育生免高考,直接上大学
第一种
获得国际级运动健将运动员称号
我们国家获得这个称号的人有很多,他们都是小小年纪就在体校里训练,然后在国际重大赛事上获得奖项,比如冬奥会季军李子君就在2014年获得了这个称号,在2016年李子君进入了吉林大学体育学院做了研究生。
第二种
获得跆拳道、篮球、武术等运动项目
国家运动健将运动员或国家一级运动员称号
姚明曾经免试进了上海交通大学读书,只不过他实在是球赛太多,本科读了7年38岁才从交大毕业,像姚明这种打球学业两不误,还真是让人羡慕。
第三种
获得棋牌类国际级赛事前三名
棋比赛也属于体育竞技,今年柯洁就直接被清华大学工商管理专业直接录取了。柯洁是围棋历史上最年轻的7连冠得主。
另外,体育类大学单招也是放开了很大政策,相比普通高考考入的学生需要610分的分数线,体育类特长学生只要200多分就能进入,这也是很大的加分项了。大部分大学单招都需要国家二级运动员证书。这些名校都招收体育生
高水平运动队
01
高水平运动队招生是国家针对二级或者二级以上的运动员进行的一种独特的招生形式,此类运动员上大学以后主要为各高校备战大学生联赛。为学校争取荣誉。同时高校也会给此类运动员很多优厚的条件。各校高水平运动队招收体育生所学的专业为经济学、管理营销类、语言类、法学类等等,或者部分成绩优异的同学可以在学校任意挑专业。试点高校要按照教育部加强高校高水平运动队(以下简称运动队)建设的有关要求,进一步明晰高校高水平运动队招生试点工作定位,在世界大学生运动会项目、全国学生运动会项目范围内,结合本校实际,优化项目布局。鼓励和支持有条件的高校组建高水平足球运动队。高水平运动队招生项目 教育部批准的招生项目具体包括棒球、冰雪、定向、定向越野、击剑、健美操、篮球、垒球、龙舟、排球、攀岩、乒乓球、棋牌、赛艇、射击、手球、田径、网球、武术、游泳、羽毛球、足球、橄榄球、跆拳道等26个项目。全国有272所高校可以招收高水平运动员。这些高校的招生项目都包含在上面的26个项目之中。向上滑动查看 2019年具备招生高水平运动队的高校名单及项目
体育单招招生
02
体育单招是针对专业运动员或具有专业运动员水平的体育生设立的另一体育生高考种类,仅限运动训练及民族传统体育两个专业。招生对象:报考运动训练、民族传统体育等体育单独招生专业的考生,要有高中毕业或具有同等学力,具备二级运动员(含)或二级武士(含)以上技术等级资格,身体健康,年龄不超过22周岁。具备一级运动员(含)或一级武士(含)以上技术等级资格的,年龄可放宽。录取:体育单独招生录取时,考生文化考试最低录取控制分数线由招生院校根据招生计划及考试成绩来确定。考生文化考试成绩要达到最低录取控制分数线且单项合格。招生院校根据学校确定的各项目招生人数,分项目按综合成绩由高到低(部分学校可能会优先录取一级),按考生体育专项成绩及综合成绩确定录取标准。不同院校录取原则有所区别。录取专业:只能被录取到运动训练和民族传统体育两个专业。向上滑动阅览体育单招招生学校及项目
体育统招
03
体育统招招生对象和条件:不需要国家二级运动员证书的限制,高级中等教育学校毕业或具有同等学历;身体健康;热爱体育事业,有一定的体育运动基础。男生身高不得低于1.70米,女生身高不得低于1.60米,任何一眼裸眼视力不得低于4.7,年龄不超过22周岁,未婚。教练员、体育教师、优秀运动员(指市级以上优秀运动队的队员)可放宽到28周岁,婚否不限。招收专业:主要是体育教育、社会体育、休闲体育等专业。体育统招技术考试:各个省份一般是测试4项(3项基本素质,1项专项如100米、800米、三级跳远、铅球)或者测试五项(4项基本素质,1项专项)。体育统招文化课要求:体育统招一般文化课参加高考文化课,部分学校对于统招文化课要求比较高,因而对于广大体育生来说不是一件容易的事情向上滑动阅览体育统招招收院校
院校名称 院校名称
北京师范大学 首都体育学院
北京体育大学 中央民族大学
天津师范大学 天津体育学院
河北师范大学 保定学院
河北民族师范学院 唐山师范学院
廊坊师范学院 衡水学院
石家庄学院 邯郸学院
邢台学院 沧州师范学院
山西大学 太原科技大学
太原理工大学 山西师范大学
太原师范学院 山西大同大学
晋中学院 长治学院
运城学院 忻州师范学院
内蒙古科技大学 内蒙古师范大学
内蒙古民族大学 赤峰学院
辽宁师范大学 沈阳师范大学
鞍山师范学院 沈阳体育学院
延边大学 东北师范大学
北华大学 通化师范学院
吉林师范大学 长春师范大学
白城师范学院 吉林体育学院
佳木斯大学 哈尔滨师范大学
齐齐哈尔大学 牡丹江师范学院
哈尔滨学院 大庆师范学院
绥化学院 哈尔滨体育学院
华东师范大学 上海师范大学
上海体育学院 苏州大学
中国矿业大学(徐州) 江南大学
南通大学 南京师范大学
江苏师范大学 淮阴师范学院
盐城师范学院 南京体育学院
浙江师范大学 杭州师范大学
湖州师范学院 绍兴文理学院
台州学院 温州大学
丽水学院 安徽师范大学
阜阳师范学院 安庆师范学院
淮北师范大学 皖西学院
滁州学院 宿州学院
巢湖学院 淮南师范学院
华侨大学 集美大学
福建师范大学 宁德师范学院
泉州师范学院 闽南师范大学
南昌大学 华东交通大学
东华理工大学 南昌航空大学
景德镇陶瓷学院 江西师范大学
上饶师范学院 宜春学院
赣南师范学院 井冈山大学
济南大学 山东理工大学
山东师范大学 曲阜师范大学
聊城大学 德州学院
滨州学院 鲁东大学
临沂大学 泰山学院
济宁学院 菏泽学院
山东体育学院 郑州大学
河南科技大学 河南科技学院
河南大学 河南师范大学
信阳师范学院 周口师范学院
安阳师范学院 许昌学院
南阳师范学院 洛阳师范学院
商丘师范学院 长江大学
华中师范大学 湖北大学
湖北师范学院 黄冈师范学院
湖北民族学院 湖北文理学院
武汉体育学院 湖北工程学院
吉首大学 湖南科技大学
湖南师范大学 湖南理工学院
湘南学院 衡阳师范学院
邵阳学院 怀化学院
湖南文理学院 湖南科技学院
湖南人文科技学院 暨南大学
广州中医药大学 华南师范大学
韶关学院 惠州学院
韩山师范学院 岭南师范学院
肇庆学院 嘉应学院
广州体育学院 深圳大学
广西师范大学 广西师范学院
广西民族师范学院 河池学院
玉林师范学院 广西民族大学
百色学院 重庆大学
西南石油大学 四川理工学院
西华大学 四川农业大学
西昌学院 成都中医药大学
西南大学 四川师范大学
重庆师范大学 西华师范大学
绵阳师范学院 内江师范学院
宜宾学院 重庆文理学院
重庆三峡学院 四川文理学院
长江师范学院 乐山师范学院
成都体育学院 贵州大学
贵州师范大学 遵义师范学院
铜仁学院 兴义民族师范学院
安顺学院 贵州工程应用技术学院
凯里学院 黔南民族师范学院
贵州民族大学 云南大学
云南农业大学 西南林业大学
大理大学 云南师范大学
昭通学院 曲靖师范学院
普洱学院 保山学院
红河学院 云南民族大学
西藏民族大学 西安工业大学
陕西师范大学 延安大学
陕西理工学院 宝鸡文理学院
咸阳师范学院 渭南师范学院
西安体育学院 西北师范大学
兰州城市学院 陇东学院
天水师范学院 河西学院
西北民族大学 青海师范大学
青海民族大学 宁夏大学
宁夏师范学院 石河子大学
新疆师范大学 喀什大学
伊犁师范学院 河北科技师范学院
吕梁学院 呼伦贝尔学院
枣庄学院 黄淮学院
平顶山学院 湖北科技学院
贵阳学院 六盘水师范学院
昌吉学院 沈阳大学
青岛大学 潍坊学院
新乡学院 江汉大学
三峡大学 广州大学
成都学院 西安文理学院
琼州学院 扬州大学
河北体育学院 大连大学
三明学院 龙岩学院
江西科技师范大学 玉溪师范学院
楚雄师范学院 昆明学院
榆林学院 安康学院
北方民族大学 集宁师范学院
南京晓庄学院 莆田学院
新余学院 湖南城市学院
湖南工业大学 文山学院
甘肃民族师范学院 钦州学院
宁波大学 广东石油化工学院
海南师范大学 四川民族学院
呼和浩特民族学院 重庆工商大学
黄河科技学院 贺州学院
九江学院 郑州师范学院
湖南第一师范学院 湖南工业大学科技学院
湖南科技大学潇湘学院 湖南文理学院芙蓉学院
湖南理工学院南湖学院 衡阳师范学院南岳学院
吉首大学张家界学院 郑州科技学院
湖北民族学院科技学院 武汉体育学院体育科技学院
绍兴文理学院元培学院 景德镇陶瓷学院科技艺术学院
江西师范大学科学技术学院 赣南师范学院科技学院
江西科技师范大学理工学院 信阳师范学院华锐学院
山西大学商务学院 太原理工大学现代科技学院
山西师范大学现代文理学院 吉林师范大学博达学院
云南师范大学文理学院 广西师范大学漓江学院
广西师范学院师园学院 贵州民族大学人文科技学院
贵州师范大学求是学院 黑河学院
南京师范大学泰州学院 合肥师范学院
湖北第二师范学院 贵州师范学院
齐鲁师范学院 广东第二师范学院
陕西学前师范学院 张家口学院
No.3
青岛天使田径俱乐部教练员
马浩川
原山东省体工队400米栏运动员
曾代表获全国青少年4*400米接力第三名
山东省田径锦标赛400米冠军
多次获得青岛市400米,400米栏冠军
青岛业余田径训练具有教练资质的第一人
赵世卿
青岛市100米第三名
国家D级足球教练员
No.4
青岛天使田径俱乐部优秀学员介绍
周泳佶
青岛实验初中400米运动员
青岛市中学生运动会400米第四名
市南区运动会400米第一名
韩欣彤
青岛实验初中
400米运动员
青岛市中学生运动会400米第一名、200米第三名
市南区运动会200米、400米第一名
孙菡浚
青岛实验初中
100米运动员
青岛市田径锦标赛男子乙组100米冠军
200米第四名
市南区运动会110米栏第三名
郑焕迎
青岛51中
7项全能运动员
青岛市中学生运动会7项全能第四名
青岛市田径锦标赛7项全能第四名
吕照睿
青岛实验初中
100米运动员
市南区运动会100米第一名
No.5
青岛天使田径俱乐部课程详情
课程安排
周一至周天,一周选6节课。
周一至周五,放学后。
上课地点
市南区,详情咨询
课程内容
体育中考课程:针对体育中考进行专业化训练,做到高分学员变满分,中等学员变高分,不及格学员变及格。
特长生课程:针对初、高中体育特长生,通过专业化、系统化训练,通过特长生的身份,进入较好的高中、大学~
收费标准
1000/月
按季度、年缴费者,有精美礼品赠送,转介绍成功者,有您意想不到的优惠!
报名咨询电话
马教练:15898886680(微信同号)
等等!还有一个彩蛋哟
听听过来人是怎么说的吧!

陕公网安备 61011302001522号